安徽省建筑与市政工程施工现场专业人员培训与考核,按照《建筑与市政工程施工现场专业人员职业标准》(JGJ/T250-2011)、住建部人事司编制的《建筑与市政工程施工现场专业人员考核评价大纲》(试行)等实施。开考岗位包括施工员、质量员、材料员、资料员、机械员、标准员、劳务员。
凡年满18周岁,在国家法定退休年龄以下,且具备下列基本条件之一者,可自愿报名参加培训与考核。
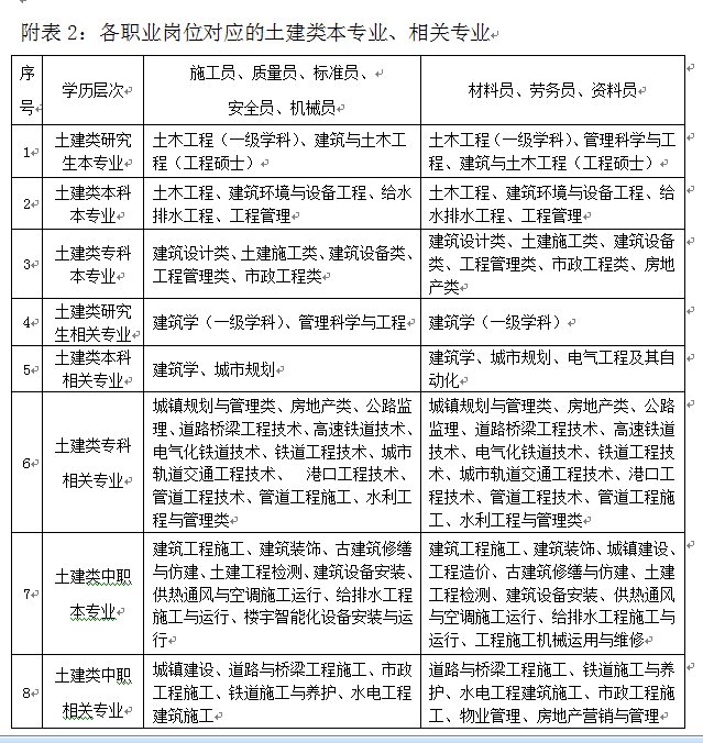
(一)具有土建类本专业及相近专业专科(高职)及以上学历,且从事本岗位相关专业技术或管理工作满一年。
(二)具有土建类相关专业专科(高职)及以上学历,且从事本岗位相关专业技术或管理工作满二年。
(三)具有土建类本专业及相近专业中职学历,且从事本岗位相关专业技术或管理工作满三年。
(四)具有土建类相关专业中职学历,且从事本岗位相关专业技术或管理工作满四年。
(五)具有非土建类中职及以上或高中学历,且从事本岗位相关专业技术或管理工作满四年,可报名参加材料员、资料员或劳务员的培训考核。
大专院校和职业院校土建类专业应届毕业生在企业顶岗实习时间计入职业实践年限,符合要求的,可由学校统一组织申请参加相关职业岗位培训考核。
有关专业要求,执行《建筑与市政工程施工现场专业人员职业标准》的规定。详见以下附表1和附表2:


版权所有 安徽建工路港建设集团有限公司 皖ICP备05009733号-1